wiki:wands_diagram
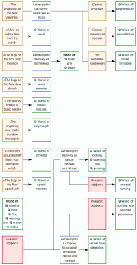
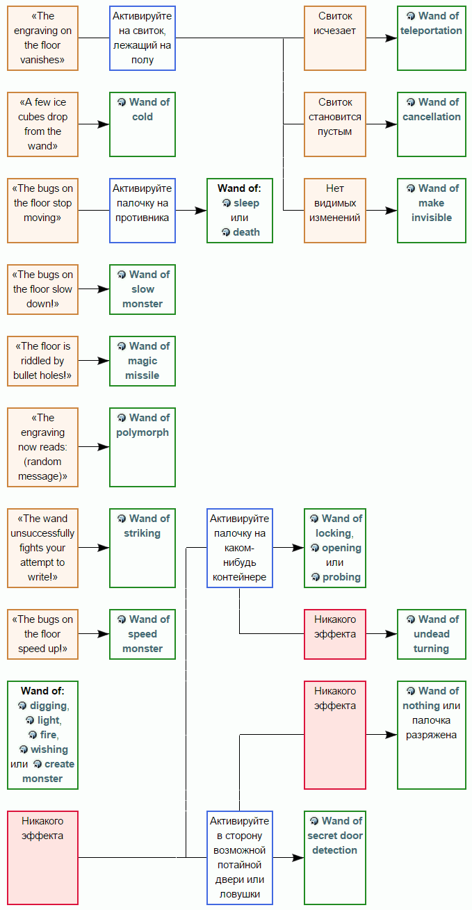
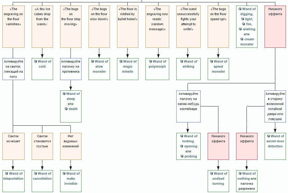
Алгоритм определения палочек гравировкой
© Оригинал: gaming.stackexchange.com
© Перевод на русский:Марк Амелин
- Напишите Elbereth пальцем в пыли
- Повторите гравировку, но уже палочкой и произойдёт следующее:
Диаграммы
Цветными рамками обозначены:
- Эффект от гравировки
- Дополнительное действие
- Нет эффекта
- Результат определения или самоопределения палочки
wiki/wands_diagram.txt · Последнее изменение: — 127.0.0.1


