wiki:wands_diagram
Это старая версия документа!
Содержание
Алгоритм определения палочек гравировкой
© Оригинал: gaming.stackexchange.com
© Перевод на русский:Марк Амелин
- Напишите Elbereth пальцем в пыли
- Повторите гравировку, но уже палочкой и произойдёт следующее:
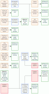
Диаграмма
См. слева направо → <diagram>
| VNS | - | ZSF | - | - | - | - | v | SWS | -@2 | WOT | VNS{border-color:#CD853F}=«The engraving on the floor vanishes» | ZSF{border-color:#4169E1}=Активируйте на свиток, лежащий на полу | SWS{border-color:#CD853F}=Свиток исчезает | WOT{border-color:#228B22}=Wand of teleportation | ||||
| ! | ||||||||||||||||||
| ICE | -@2 | WCL | ) | SBB | -@2 | WOC | ICE{border-color:#CD853F}=«A few ice cubes drop from the wand» | WCL{border-color:#228B22}=Wand of cold | SBB{border-color:#CD853F}=Свиток становится пустым | WOC{border-color:#228B22}=Wand of cancellation | ||||||||
| ! | ||||||||||||||||||
| BSM | - | ZTE | -@2 | WSD | ` | NVC | -@2 | WMI | BSM{border-color:#CD853F}=«The bugs on the floor stop moving» | ZTE{border-color:#4169E1}= Активируйте палочку на противника | WSD{border-color:#228B22}=Wand of: sleep или death | NVC{border-color:#CD853F}=Нет видимых изменений | WMI{border-color:#228B22}=Wand of make invisible | |||||
| BSD | -@2 | WSM | BSD{border-color:#CD853F}=«The bugs on the floor slow down!» | WSM{border-color:#228B22}=Wand of slow monster | ||||||||||||||
| FRB | -@2 | WMM | FRB{border-color:#CD853F}=«The floor is riddled by bullet holes!» | WMM{border-color:#228B22}=Wand of magic missile | ||||||||||||||
| ENR | -@2 | WOP | ENR{border-color:#CD853F}=«The engraving now reads: (random message)» | WOP{border-color:#228B22}=Wand of polymorph | ||||||||||||||
| UFA | -@2 | WOS | , | ZAC | -@2 | WOL | UFA{border-color:#CD853F}=«The wand unsuccessfully fights your attempt to write!» | WOS{border-color:#228B22}=Wand of striking | ZAC{border-color:#4169E1}=Активируйте палочку на каком-нибудь контейнере | WOL{border-color:#228B22}= Wand of: locking, opening или probing | ||||||||
| ! | ! | |||||||||||||||||
| BSU | -@2 | WSP | ! | ` | - | - | NTH | -@2 | WUT | BSU{border-color:#CD853F}=«The bugs on the floor speed up!» | WSP{border-color:#228B22}=Wand of speed monster | NTH{border-color:#DC143C}=Никакого эффекта | WUT{border-color:#228B22}=Wand of undead turning | |||||
| ! | ||||||||||||||||||
| WSI | ! | , | - | - | NTH | -@2 | WON | WSI{border-color:#228B22}=Wand of: digging, light, fire, wishing или create monster | NTH{border-color:#DC143C}=Никакого эффекта | WON{border-color:#228B22}=Wand of nothing или палочка разряжена | ||||||||
| ! | ! | |||||||||||||||||
| WNE | - | - | - | - | ZSD | -@2 | WSD | WNE{border-color:#DC143C}=Никакого эффекта | ZSD{border-color:#4169E1}=Активируйте в сторону возможной потайной двери или ловушки | WSD{border-color:#228B22}=Wand of secret door detection |
</diagram>
Растровые варианты диаграммы
Цветными рамками обозначены:
- Эффект от гравировки
- Дополнительное действие
- Нет эффекта
- Результат определения или самоопределения палочки
wiki/wands_diagram.1758367758.txt.gz · Последнее изменение: — 127.0.0.1


